(一)前言
随着全球能源需求的增长及化石能源消费带来的资源枯竭和环境污染问题的日益突出,可再生能源越来越受到世界各国的高度重视。新能源产业在发展的不同阶段,尤其在项目前期对资本有迫切需求。那么,如何让金融机构放心、新能源相关企业提高士气,有效地解决新能源项目融资难问题?小编从新能源项目融资现状着手,分析现有融资方式,简述主要融资方式特点和优劣势,通过梳理项目融资关键点,旨在新能源投融资领域,对利益相关方有帮助和有参考。
来源:微信公众号“计鹏新能源”ID:jipengxinnengyuan
(二)新能源项目融资现状新能源项目融资,主要采取银行信贷和股权融资。

从新能源角度分析,开发风电、光伏等新能源对我国实现绿色低碳能源转型和能源安全起到至关重要的作用,但是新能源项目建设的复杂性和系统性等因素,导致项目存在风险较大且收益不稳定,项目开发建设面临融资难的问题。
从金融机构角度分析,银行贷款关注安全性、规避风险。然而,新能源产业投资周期长、风险大、技术障碍等因素,一般具有国有企业和大型上市公司的融资能力明显强于中小型企业。针对于中小型企业,一般银行对其设置了较高的授信条件,一定程度上阻碍了中小型企业的长期发展。

基于上述因素,解决新能源项目融资,推动新能源发展,可以从以下三点考虑:

1.需要政府优化市场机制,强化资本市场有效运作;
2.需要社会化资本解决资金和现金流动性的问题;
3.让金融机构、民营企业、外来资本对新能源领域有信心。
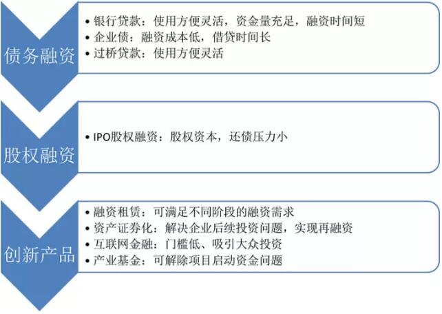
(三)新能源项目融资方式新能源项目融资方式包括债务融资、股权融资和一系列创新金融产品。银行贷款首当其冲,以其使用方便和融资时间短作为主要融资方式之一。随着金融市场不断创新,融资租赁、资产证券化等形式也被应用。

新能源项目融资方式
下面,以传统融资、债券融资和资产证券化三种融资方式简要梳理:
1.传统融资:指商业贷款、政策性贷款、财政补贴等,政策性贷款是向国开行、农发行借款。
2.债券融资:包括银行贷款、企业债和过桥贷款等。
3.资产证券化:以基础资产所产生的现金流为偿付,不需要抵押资产,但是卖出了项目的未来收益,主要包括收益权资产证券化、债权资产证券化等,主要目的是解决社会资本如何退出的问题。
在融资方式上,我国鼓励融资方式多元化和创新化发展,保障新能源项目顺利实施,促进我国新能源产业持续健康发展,切实满足相关方利益。
(四)新能源类项目优势和不足结合国外新能源类项目经验,从国际视角分析,新能源类项目主要优势:

新能源项目优势
然而,就目前新能源产业来看,新能源类项目仍存在高成本、技术敏感性、较长回收周期和依靠国家补贴政策等风险,需要谨慎应对。
(五)新能源类项目融资关键1.在创新融资模式下,提高项目运营主体的风险识别能力,将风险分类、细化,把风险分配给承受力最佳的主体。
2.政府科学引导,市场化操作,通过设定或引入政策性资本,为中小企业提供专业化融资平台或渠道。
3.提高资金使用效率,实现新能源项目风险和收益相匹配,优化资金使用期限和资金需求,保障相关方利益。
4.多元化创新金融产品,如融资租赁、资产证券化、互联网金融和产业基金等。

原标题:【计鹏原创】梳理新能源类项目融资方式及融资关键点