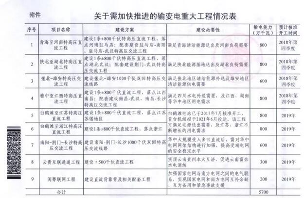
能见App9月7日获悉,国家能源局印发《关于加快推进一批输变电重点工程规划建设工作的通知》国能发电力〔2018〕70号,《通知》指出,为加大基础设施领域补短板力度,发挥重点电网工程在优化投资结构、清洁能源消纳、电力精准扶贫等方面的重要作用,加快推进青海至河南特高压直流、白鹤滩至江苏、白鹤滩至浙江特高压直流等9项重点输变电工程建设,合计输电能力5700万千瓦(工程见附件)。

能见App分析9项重点工程发现,一是核准开工时间集中在2018年第四季度和2019年,较为紧迫。二是主要项目类型都为直流、交流特高压工程,旨在将西北、西南清洁能源送往江苏、浙江等电力负荷中心。
“十二五”以来,我国电网投资总体都保持增长,2017年电网投资开始出现首次下降。国家能源局的最新数据显示,2018年上半年,我国电网工程投资金额为2036亿元,同比大幅下滑15.1%。

《关于加快推进一批变电重点工程规划建设工作的通知》的印发,将直接促进电网建设投资加快,利好平高电气等高压设备厂商。
文件原文如下:



